Speed Control For Fan Circuit Diagram automatic fan control system based on the Internet of Things (IoT). The system makes use of an ESP32 -based smart fan control circuit that uses Blynk to regulate the speed of a standard fan or other appliances. With the help of the theoretical or quantitative examination of the fan speed control algorithm's effects on the system's Overview: Temperature based Automatic IoT Fan. The main objective of this project is to build IoT based temperature control fan using NodeMCU ESP8266 & Blynk cloud for home automation. This device will be able to control your AC Home Appliances like AC, Fan, Heater, Cooler, or even light bulb, etc. Suppose you came from work, enter the room, and feel hot. For the fan part, a 12V fan is perfect for this application as it is easy to control the speed with the PWM signal. The 16ร2 LCD Display will display the instantaneous temperature and fan speed as well. To get started, you can refer to Arduino Temperature Fan Speed Controller project, which gives overall idea about the working.

[4] Room Temperature based Fan Speed Control System using Pulse Width Modulation Technique This paper presents the design and simulation of the fan speed control system using PWM technique based

PDF An IOT Based Smart Fan Module Circuit Diagram
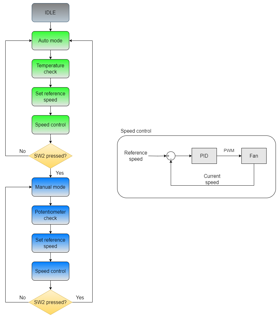
Arduino Attiny85 Smart Fan Controller: I did. I have many tools that has a fan. And some tool's fan always runs at maximum speed. So I made it more quiet. Step 1: Design, BOM. Its design is simple. But I want to make it really small. So I can put in my tools. Auto_Fan_Controller_V3.1_2Pin.sch. Download. Auto_Fan_Controller_V3.1_2Pin.brd Controlling the Fan Speed and Accessing the Temperature through cloud Technology using DHT11 sensor ", international journal on future Revolution in computer science & communication Engineering volume:4 issue:4.2018. [2] Keeratiburt Kanchanasatian, "Automatic Speed Control and Turning ON/OFF for Smart Fan by Automatic Speed Control and Turning ON/OFF for Smart Fan by Temperature and Ultrasonic Sensor. A prototype of smart fan was built in this research using ESP8266 as a microcontroller, DHT22 and HC-SR04 are used to measure temperature for speed control and detect the user for automatic on/off respectively. A group of participants used the

After that, you have to create Datastreams. Here I will control 4 relays, so I have to create 4 Datastreams. And for Fan Speed Control 1 Datastream. Steps to add Datastreams. Go to the Datastreams tab. Click on New Datastream and select Virtual Pin. Enter a name, select the virtual pin V1, and the datatype will be Integer. Then click on Create.
IoT Project Using ESP32 Blynk With Fan Speed Control and Sensor Circuit Diagram
Automatic Speed Control and Turning ON/OFF for Smart Fan by Temperature and Ultrasonic Sensor. Keeratiburt Kanchanasatian. //youtu.be/XX5XnSqZCoM. RELATED WORKS To be able to design a smart fan, we had done research on related works which can be used in our work. MagicByCalvin from Instructables [1] had used 2 ultrasonic sensors and a servo