Simple LED Dimmer CircuitDC Voltage Regulator Circuit Diagram Light dimmer dims light and glow light with defined manner.Components:1. Arduino Uno/ Nano/ Mega2. Switching Transistor: BC548/BC547/2N2222A or any NPN trans

The automatic street light dimmer circuit consist of Arduino which is the brain of the project, an ultrasonic sensor for detecting vehicles or human beings. A 9V regulator is provided for powering the arduino microcontroller board and a MOSFET for driving the LEDs which consumes few amperes at peak brightness.

Dimmer circuit using SCR Circuit Diagram
Working of Light Dimmer Circuit using 555 Timer. The light dimmer circuit discussed here uses a 555 timer IC and MOSFET to control the brightness of an LED strip. The workings of the circuit are as follows: The 555 timer is configured in an astable mode, generating a square wave with adjustable high and low times. The ratio of these high and

This automatic light dimmer circuit makes it possible to control a lighting system so that it turns on or off slowly. The circuit works this way: when switch S1 is closed, the capacitor C1 is slowly charged. Once the voltage at C1 reaches 0.6, transistor T1 begins to conduct and the LED also begins to light. If the capacitor voltage increases A light-emitting diode (LED) dimmer circuit schematic is a diagram that illustrates the electrical connections and components required to control the brightness of an LED light. LED dimming allows users to adjust the intensity of the light output, providing flexibility and creating a desired ambiance in various applications, such as residential Hii Friends, Today i am show you how to make a automatic light dimmer circuit at home. So let's start it. All Component details show in the video. So watch v

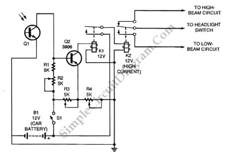
Automatic Vehicle Headlight Dipper/Dimmer Circuit Circuit Diagram
DPDT Relay Connection Diagram with Dipper Bulb How the LDR Operates. Light falling over the LDR from the headlight of the vehicle coming from the front instantly lowers its resistance and allows more current to flow to the base of the transistor.. The transistor conducts and activates the relay, which in turn flips the contacts such that the host vehicle's headlamps gets connected with the To summarize, this will make the lamp glow brighter in the absence of light and in the presence of light the lamp will glow dim or will be turned off. Lets move into the working of this above lamp dimmer circuit. WORKING OF AUTOMATIC LAMP DIMMER CIRCUIT: Triac and LDR holds the significant place in the working of this lamp dimmer. The automatic Daylight dimmer circuit. But in Figure 2 will work to reverse the first. Also, choose the switch-S2 to LDR1 way, then this circuit becomes the automatic daylight dimmer switch circuit. This can control lamps in the Warehouse, if open the door and have sunlight to LDR, it will cause the lamp to glow. LDR1 in Figure 2 is a PTC type.